国家能源局公示首批新型电力系统试点项目

编辑:秋石 来源:国家能源局 编辑:admin 国家能源局 新型电力系统
1月8日,国家能源局发布公告,对第一批新型电力系统建设能力提升试点项目名单进行公示。公告显示,其中包含4个系统友好型新能源电站项目。试点城市共包含10个,分别为:河北省张家口市、内蒙古自治区包头市、辽宁省沈阳市、江苏省常州市、浙江省宁波市、福建省宁德市、山东省青岛市、湖北省襄阳市、广东省广州市、贵州省贵阳市(含贵安新区)。

公告详情如下:

国家能源局综合司关于新型电力系统建设能力提升试点(第一批)名单的公示

为加快建设新型能源体系、构建新型电力系统,根据《国家发展改革委 国家能源局 国家数据局关于印发〈加快构建新型电力系统行动方案(2024—2027年)〉的通知》(发改能源〔2024〕1128号)、《国家能源局关于组织开展新型电力系统建设第一批试点工作的通知》(国能发电力〔2025〕53号)有关要求,我局组织开展了新型电力系统建设试点申报及评审工作,聚焦新型电力系统有关前沿方向,探索推进新技术、新模式应用。

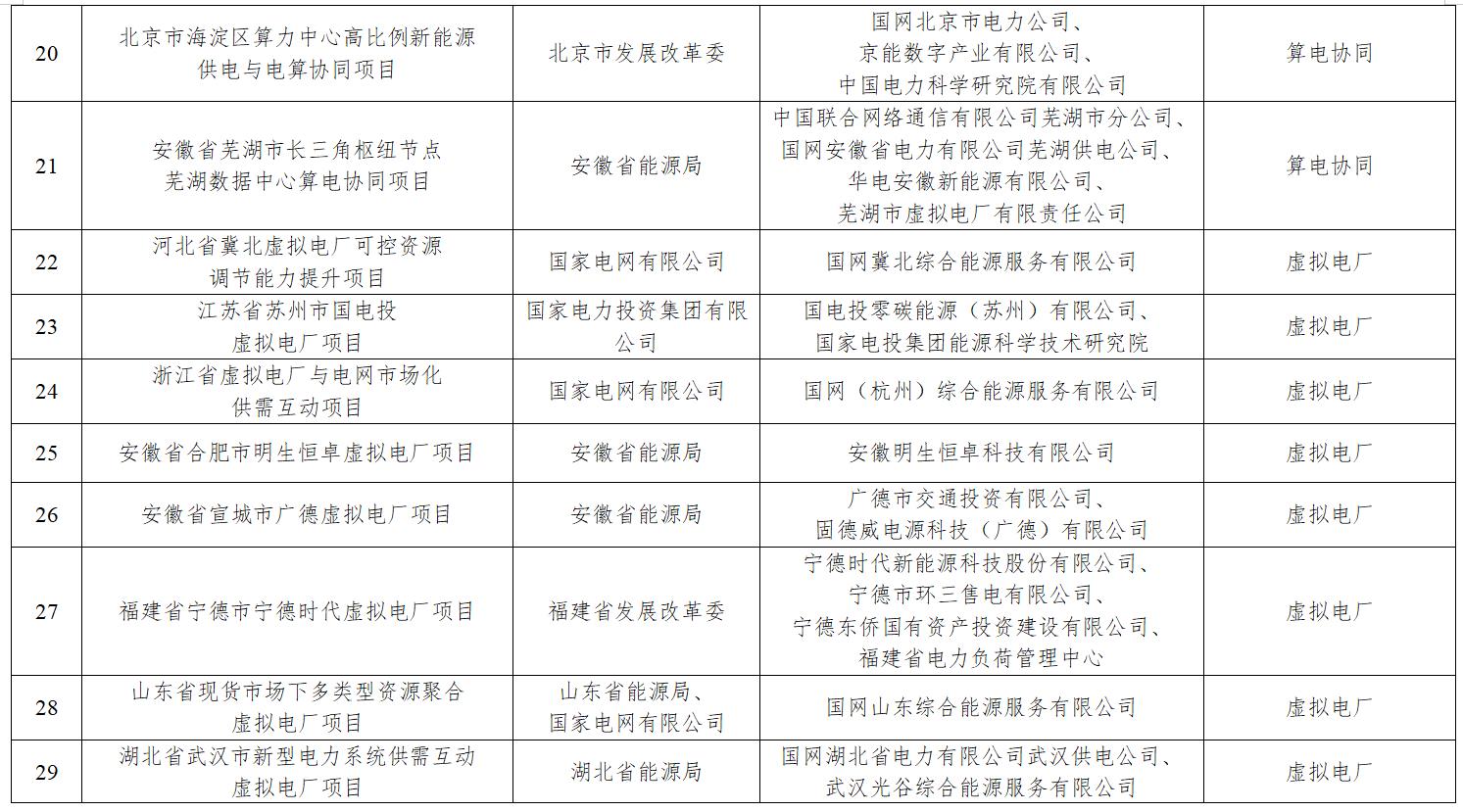
经组织第三方机构评审,拟支持安徽省淮南市风光热储融合系统友好型新能源电站项目等43个项目及河北省张家口市等10个城市(名单附后)开展新型电力系统建设能力提升试点工作,现予公示。

公示期间,任何单位或个人可对公示内容提出书面异议。相关材料应注明真实姓名和联系方式,提出异议的单位或个人应对相关材料的真实性和可靠性负责。对匿名或无具体事实依据的异议、相关不正当要求不予受理。

公示时间:2026年1月8日—2026年1月14日

邮箱:gaoyy@nea.gov.cn

附件:1.新型电力系统建设能力提升试点项目(第一批)名单

2.新型电力系统建设能力提升试点城市(第一批)名单

国家能源局综合司

2026年1月6日
0