一.智能光伏电站解决方案的定义
华为智能光伏电站解决方案是将电站作为面向客户可交付的产品,从电站建设到运维全流程进行优化和创新,将数字信息技术与光伏技术进行跨界融合,实现初始投资不增加的前提下,降低初始投资、降低运维成本,提高系统发电量,增加投资回报率的目的。
智能光伏电站解决方案相比传统的以集中式大机为代表的电站解决方案,设计理念上有三点显著地差异,一是数字化光伏电站,二是电站更简单,三是全球自动化运维。
数字化光伏电站:首先是对现有的光伏发电部分进行智能化改造,使传统的逆变器不仅仅是发电部件,而且是一个集电力变换、远程控制、数据采集、在线分析、环境自适应等于一体的智能控制器,成为电站的神经末梢与区域控制的中心;其次,通过对现有RS485等低速传输通道的升级,使整个电站形成融合语音与视频通信、快速灵活部署、免维护的高速互联网络,铺设电站信息流通的高速公路;最后,收集到的电站完整信息统一上传到云端存储,利用大数据分析与挖掘引擎,实现对电站的智能化管理及电站性能的持续优化。
让电站更简单:无逆变器房、直流汇流箱等系统多余设施,无熔丝、风扇等易损部件,实现电站的简洁化、标准化交付,电站所有部件能够满足风沙、盐雾、高温高湿、高海拔等各种复杂环境,25年免维护、可靠运行的质量要求,建设与运维更加简单,最大程度保护客户投资。
全球自动化运维:除了对初始投资和发电量的关注,随着电站存量规模的增加,电站分布范围越来越广,25年寿命周期内的电站运维的重要性逐步提高。智能光伏电站解决方案借助数字化光伏电站平台,提供面向全球的、一体化的,全流程的自动化管理和运维手段,提升运维效率,降低运维成本,使全球化海量运维成为可能,充分发挥规模运营效应。
通过全数字化电站、让电站更简单、自动化运维等创新理念,打造“智能、高效、安全、可靠”的智能光伏电站解决方案,最终实现电站持有和运营客户的价值最大化。
二.智能光伏电站解决方案的技术特点与客户价值
相比传统的以集中式大机为代表的电站,智能光伏电站具有不增加系统投资,更高的投资收益率和可用度等一系列优势,具体表现在以下几个方面:
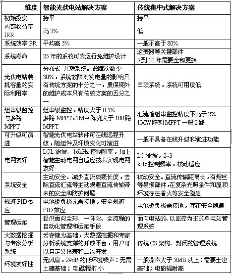
1、不增加初始投资。智能光伏电站由于采用简洁化设计,无直流汇流箱和直流配电柜,无土建机房,部件安装简单等特点,初始投资成本不高于传统光伏电站。同时,由于智能光伏控制器(组串式逆变器)体积小、重量轻、标准化,可以通过自动化流水线进行大规模制造,人工成本占比较小,具有明显的规模优势。
2、智能光伏电站的内部收益率IRR相比传统电站提升3%以上。由于采用多路MPPT、多峰跟踪等先进技术,有效降低了组件衰减、阴影遮挡、施工安装不一致、地形不一致、直流压降等光伏阵列损失的影响,系统PR(Performance Ratio)值达到82%以上,相比传统方案平均发电量提升5%以上,内部收益率IRR提升3%以上。
3、25年的系统可靠运行免维护设计。智能控制器采用IP65防护等级,实现内外部的环境隔离,使器件保持在稳定的运行环境中,降低温度、风沙、盐雾等外部环境对器件寿命的影响;系统无易损部件,无熔丝、风扇等需定期更换器件,实现系统免维护;借鉴华为通信基站产品全球海量发货及部署的设计和质量管理经验,从器件到系统实现25年可靠性设计及寿命仿真,加上严格的验证测试,保证系统部件在整个生命周期内无需更换,可靠经济运行。
4、光伏电站装机容量的实际利用率高。智能光伏电站年平均故障次数少30%,系统故障对发电量的影响只有传统方案的十分之一,质保期外的维护成本只有传统方案的五分之一。传统的光伏电站本质上是一个串联系统,直流汇流箱、直流配电柜、机房散热及辅助源供电设备、逆变器大机等任何一个部件的故障均会造成部分或者全部光伏整列发电损失,由于需要专业人员维护,修复周期长,成本高。而智能光伏电站结构简单,本质上是一个分布式的并联系统,单台逆变器的故障不影响其它设备运行,而且由于体积小、重量轻、现场整机备件,易安装维护,大大提升了系统的可用度。
5、组串级的智能监控及多路MPPT跟踪技术,确保电站“可视、可信、可管、可控”。智能光伏电站对输入的每一路组串进行独立的电压电流检测,检测精度是传统智能汇流箱方案的10倍以上,为准确定位组串故障,提高运维效率奠定了基础。多路MPPT技术,降低遮挡、灰尘、组串失配的影响,平坦地形下发电量提升5%以上;在屋顶、山地电站中降低不同朝向、阴影遮挡的影响,发电量提升8-10%;与跟踪系统的配合使用,跟踪控制与控制器集成,能够实现对支架的独立跟踪,提升发电量,智能控制器和跟踪支架成为最佳的伴侣。
6、智能光伏电站“可升级、可演进”。当组件技术进步,运行环境发生变化时,利用智能控制器的软件可远程在线升级,后向兼容设计等特性,无需更换网上运行设备,通过算法升级就能够享受最新的技术成果,最大化复用现有设备。
7、智能主动电网自适应技术实现电网友好。利用智能控制器的高速处理能力、高采样和控制频率、控制算法等优势,主动适应电网的变化,更好实现多机并联控制,更佳的并网谐波质量,更好地满足电网接入要求,提高在恶劣电网环境下的适应能力。
8、主动安全。降低直流传输的距离,实现主动安全。直流的安全传输与防护是重点,也是难点。智能光伏电站采用无直流汇流设计,组串输出的直流电直接进入逆变器逆变为交流电进行远距离传输,主动规避直流传输带来的安全和防护问题,降低直流拉弧带来的安全隐患,使电站更加安全。
9、安全规避PID效应。PID导致的组件功率衰减会极大的影响投资收益,通过智能控制器自动检测组件电势,主动调整系统工作电压,使电池板负极无需接地的情况下,实现对地正压,有效规避PID效应;由于电池板负极无需接地,加上逆变器内部的残余电流监测电路,能够在检测到漏电流大于30毫安的情况下,150ms内切断电路,实现了主动安全。
10、智能高效运维。全球化、分层部署的电站管理与运维系统,使部署在不同位置的电站在逻辑上当做一个电站进行管理。总部能够全局掌握各个电站的运行情况和收益对比,为考核及管理改进奠定基础。分布在各地的电站,可通过无人机实施大范围的巡检,一线人员通过定制化的运维智能终端,实现与总部专家运维团队的视频、语音、位置与故障信息的实时互动,实现前后方远程协同运维,降低一线运维人员的技能要求,最大化的复用总部专家资源,实现人员的最优化配置,提高系统的维护效率。
11、大数据分析引擎和专家运维系统的引入,及时发现潜在缺陷,挖掘收益提升空间。通过数据实时采集、云存储和在线专家分析系统,电站可自动体检,给出基于收益最大化的维护建议,如清洗建议、部件更换和维护建议等,实现预防性维护;积累长期运营数据,综合分析自然环境,如温度、辐照量等环境因素,通过对智能控制单元算法在线调整或软件升级,使电站在不同环境下系统部件运行在最佳匹配状态,实现收益的最大化。
12、智能光伏电站对环境友好。智能控制器无风扇设计,实现了29dB的低环境噪声;无需土建机房,减少对植被及土壤等环境破坏;电磁辐射小,保护人体健康。智能光伏电站实现了人与环境和谐共处,大大增加了光伏电站的适用范围,为光伏入户创造了条件。
三.智能光伏电站解决方案与传统光伏电站解决方案差异一览表
