首页
访谈
专题
专栏
分析
要闻
公司
技术
政策
金融
会展
黑龙江出台增量新能源项目竞价工作方案
2025-10-13 09:29:32
太阳能发电网
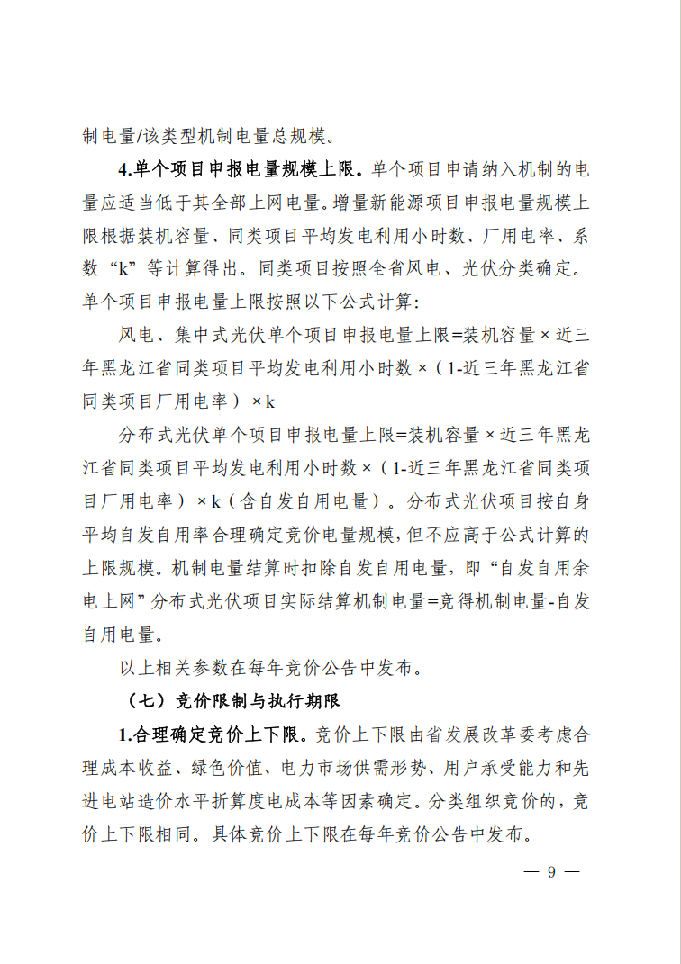
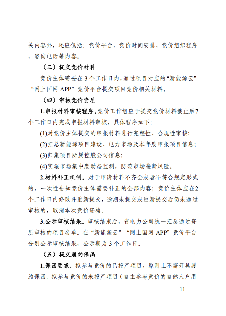
10月11日, 黑龙江发布《黑龙江省增量新能源项目竞价工作方案》及《2025-2026年度新能源项目竞价》公告。
方案明确了增量新能源项目竞价规则。本次竞价主体范围为2025年6月1日—2026年12月31日投产的光伏、风电项目。竞价时,原则上分为风电、光伏两类组织竞价,分别设置机制电量规模,若单一类别竞争不足则合并竞价。
全文如下:
首页
上一页
1
2
下一页
尾页
1
/2/2
作者:
来源:国网新能源云
责任编辑:jianping
上一篇:美国马里兰州打造垃圾填埋场太阳..
下一篇:人民日报:为何要推进新能源上网..
发送给朋友
分享到朋友圈
关注我们的公众号
关注我们的微博
太阳能发电网|www.solarpwr.cn 版权所有
转发成功
热门阅读