注意!这几家光伏、锂电公司密集签订大单!

2022-07-07 20:40:17 太阳能发电网
今年以来新签超过2400亿元订单的通威股份,其股价在近期连续创出历史新高。像通威股份这样不断新签订单然后股价暴涨情况,也在光伏、锂电领域的众多公司身上发生着。 通威股份、东方电热频获大单股价持续暴涨 受下游装机井喷带动,光伏企业的接单量持续增长。据Wind数据统计显示,3~5月,太阳能电池(光伏电池)产量
今年以来新签超过2400亿元订单的通威股份,其股价在近期连续创出历史新高。像通威股份这样不断新签订单然后股价暴涨情况,也在光伏、锂电领域的众多公司身上发生着。

通威股份、东方电热频获大单股价持续暴涨

受下游装机井喷带动,光伏企业的接单量持续增长。据Wind数据统计显示,3~5月,太阳能电池(光伏电池)产量均超过2000万千瓦时,其中,5月份更是达到了2534万千瓦时,而该数值创出了月度产量历史新高。

同样,装机量也迎来井喷,据《红周刊》统计显示,截至5月份,今年以来全国太阳能发电装机容量达到了32789万千瓦时,相较于2021年以及2020年同期分别增加24%与55%。在此背景下,光伏企业订单饱满,“满产满销”。

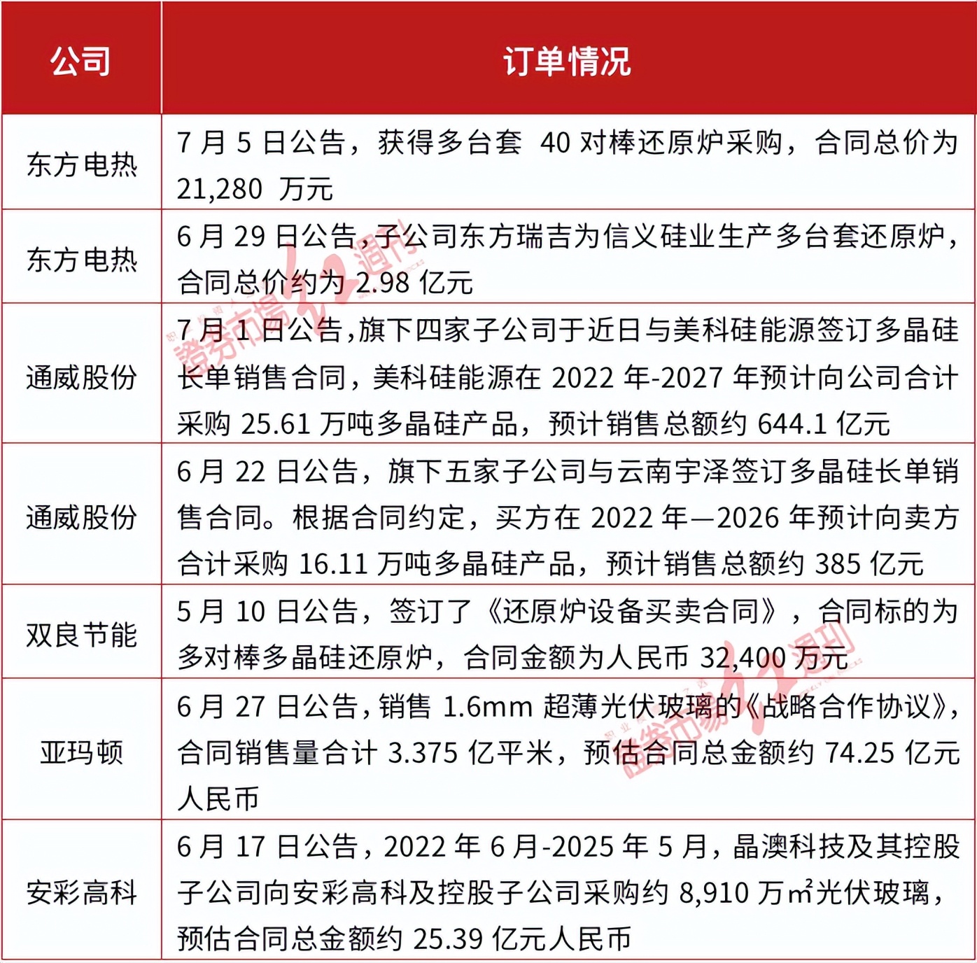
据《红周刊》不完全梳理显示,仅自6月以来,两市即有近10家光伏领域公司发布了签订重大销售以及项目工程合同的相关公告。这其中,包括通威股份、双良节能、东方电热等在内的多家公司在短期之内斩获多个大额订单。

表1 光伏相关企业公告订单情况(部分)



数据来源:公开资料整理

如硅料企业通威股份,近期斩获数千亿元订单。据不完全梳理,6月以来,公司共签订4笔多晶硅大额销售订单,如7月1日公告签订两份多晶硅长单销售合同,总额分别为644.10亿元与560亿元。曾在6月22日、6月17日,通威股份分别公告称签订385亿元与509亿元的多晶硅产品销售合同。不止于此,今年3月份,通威股份还与隆基绿能等签订了442亿元的销售合同。

《红周刊》测算,通威股份年内签订的销售合同金额已累计超过2400亿元。去年全年,公司的总营收为634亿元,通威股份最新签订的合同金额为其去年营收近4倍。

《红周刊》就产能利用情况以普通投资人身份致电通威股份,对方董秘办相关负责人表示,在目前市场维持高景气度的情况下,目前是满产的状态。“之所以能够与下游客户签订长单,是基于目前以及未来在建的产能可能投放的产量进行的科学测算,因为目前的订单只是一个总量,会分年分期执行,而且每期的供应量也是不一样的,这主要是根据我们产能投放的节奏逐步推进。”

该人士表示,之所以产品价格能够维持在一个比较高的位置,主要是基于下游终端的装机需求向上游传导,而对于光伏行业未来的景气度,其表示,市场是一致性的乐观的。

另外,东方电热在近期连续签订了多个光伏设备订单。其在6月29日、7月5日分别公告获得合同总价为2.98亿元、2.12 亿元的光伏还原炉合同订单。东方电热公开表示,目前在手订单饱满,今年新接的多晶硅装备合同订单也超过了十亿,绝大部分预计要在2023年确认。



图片来源:同花顺

对于对多晶硅行业未来景气度的判断,其表示,由于目前国家出台了一些政策,比如分布式光伏稳步推进,投资线有望拉长;另外,硅料价格仍属高位,利润空间较大,吸引不少硅料企业持续扩产;此外,6月初美国宣布将对从泰国、马来西亚、柬埔寨、越南四国进口的太阳能组件免征进口关税,期限为24个月,有望间接拉动国内光伏组建的需求增长。上述因素综合影响,可能会拉长光伏产业的景气度周期。

而受到“大额订单”这一刺激因素的加持,直接带动了相关公司股价暴涨。据Wind数据统计显示,除去今年上市的新股,两市有40余只个股在近三个交易日(7月1日~7月5日)股价创出历史新高,光伏行业贡献了近10只,是股价扎堆创新高的行业之一,这其中包括通威股份、双良节能等密集签订大额订单的光伏企业。此外,东方电热股价也在近日创下近7年新高。

此外,《红周刊》注意到,光伏玻璃领域如安彩高科、亚玛顿等公司也均频频签订大额订单(见上表)。

锂电池同样“爆单”

但也有的合同中途“夭折”

与光伏类似,处于高成长、高景气赛道的锂电池同样出现“爆单”现象。据《红周刊》梳理,近期频繁签订重大合同的锂电池企业广泛分布在锂矿、锂电设备、锂电工程项目等领域。

如锂矿企业天齐锂业,其于6月24日与6月27日公告分别与德方纳米、LG化学签订了锂盐的长期供货合同(因为是框架协议,并未涉及具体金额)。

另外,如锂电设备的精测电子曾于5月24日公告拟向客户出售总交易金额合计10425万元的多台测试电源柜(锂电池生产企业化成分容产线的核心设备)。

此外,锂电工程项目的百利科技、东华科技,新能源智能物流仓储的东杰智能等均在近期签订相关合同采购订单(见表2)。

表2 锂电相关企业最新公告合同(部分)



数据来源:公开资料整理

锂电池企业一边业务量激增,一边积极扩产。如天齐锂业最新公布,目前已启动四川遂宁安居2万吨电池级碳酸锂项目,预计2023年下半年竣工进入调试阶段。另外,重庆铜梁生产基地拟分两期扩建2000吨金属锂项目,预计一期800吨项目将于2023年建成并运行投产,二期1200吨项目将于2025年建成并运行投产。

事实上,即便头部企业积极扩产,仍难以跟上下游的需求增长。根据伍德麦肯兹的预计,锂产品自2021年开始供需逐年趋紧张,到2025年仍有较大的供给缺口,到2030年将有更大的供给缺口。

在最近的一次机构调研中,对于如何看待锂行业的供需格局与行业景气状况,天齐锂业表示,“上下游扩产周期的错配(下游电池厂商的扩张速度快于上游的锂供应增量)导致锂产品供应将在短期到中期内继续处于较为紧张的局面,锂行业供需格局要达成真正的平衡还需要一定的时间。”

与此同时,行业下游的扩产通常较为顺利、周期较短,而上游资源开发常受地域限制、天气变化、环保要求、政策约束、储量规模、开采难度、基建情况多种因素影响,扩产周期较长,对应的风险也更大。

而《红周刊》注意到,由于多重风险因素的影响,锂矿企业订单“夭折”的现象也屡有发生。如某矿业公司的一则重大合同在近期即宣告终结,其于6月21日公告称,《西藏扎布耶盐湖绿色综合开发利用万吨电池级碳酸锂供能项目供能服务合同》生效及履行无望,项目无法实质性推动。控股子公司日喀则锂业与国家电投西藏公司《供能合同》以及招投标确立的契约关系自2022年6月20日起解除。




作者: 齐永超 来源:红周刊 责任编辑:jianping

太阳能发电网|www.solarpwr.cn 版权所有